近日,遗传学团队张泽教授和余泉友副教授课题组在家蚕神经毒理学方面取得进展。研究论文“Olfactory dysfunction and potential mechanisms caused by volatile organophosphate dichlorvos in the silkworm as a model animal”发表于国际著名的毒理学与环境科学期刊Journal of Hazardous Materials(IF=10.588,中科院1区)。论文共同第一作者为硕士生陈洁和李书尚,通讯作者为余泉友副教授,团队负责人张泽教授对该项研究进行了细致深入的指导并给予经费支持,西华师范大学房守敏副教授参与了该研究。该研究得到了国家自然科学基金、重庆市自然基金和中央高校基本科研业务费专项基金的资助。

嗅觉系统具有高度的灵敏性,在昆虫和动物的食物定位、繁殖行为和避免有害气味等发挥着重要作用。同时,嗅觉易受到有害气味物质的干扰,而影响正常的生理功能。挥发性杀虫剂作为空气中有害物质(volatile organic compounds, VOCs)的重要来源之一,流行病学观察发现其对生产和使用的从业人员带来了严重的嗅觉损伤,并可能诱发神经退行性疾病,但对分子机制了解甚少。昆虫和哺乳动物的嗅觉系统具有较高的相似性,信号转导也高度保守。以昆虫为模式研究挥发性杀虫剂引起的嗅觉障碍和分子机制,有助于理解VOCs对人类嗅觉的损伤机制。
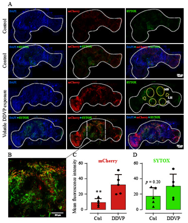
家蚕已广泛应用于嗅觉机制、药物毒性评价等研究。本研究以家蚕为模型动物,选用农业上广泛使用、挥发性强的有机磷敌敌畏(DDVP)对雄蛾进行挥发物暴露。结果发现,暴露后的雄蛾触角对性信息素和环境气味的 EAG 振幅平均降低了约 25%。行为学实验证实超过 62% 的雄蛾无法定位信息素的来源或产生寻偶交配行为。通过对触角和头的比较分析,发现外周神经系统中的arresin1基因的表达上调可能降低cAMP产生而抑制环核苷酸门控离子通道 (CNG);一氧化氮合酶(NOS1)的上调将增加 NO 水平并直接抑制CNG和电压门控钙通道 (VGCC)。由于钙离子通道的抑制,阻碍了钙离子内流而影响信号的传递。在中枢神经系统中,酪氨酸羟化酶(TH)和酪氨酸脱羧酶(TDC)表达下调可能导致神经递质(多巴胺和酪胺)含量的降低而影响嗅觉信号传递;同时,DDVP能引起大脑神经细胞凋亡的增加,导致嗅觉不可逆的损伤而产生长期影响(图1)。

图1
该研究初步揭示了挥发性DDVP引起家蚕嗅觉障碍的发生机制(图2),这为我们理解挥发性杀虫剂等VOCs通过空气传播影响人类嗅觉敏感性并诱发神经退行性疾病的发生机制具有重要的参考价值。

图2
Journal of HazardousMaterials属中科院环境科学与生态学大类1区(Top期刊),影响因子IF=10.588。该期刊在健康、毒理学和诱变学领域排名6/134(百分位96%);环境科学排名10/274(百分位96%)。收录了生物学、环境毒理学、生态学等学科交叉的研究论文,对理解有害物质对模式动物、人类和环境健康的作用机制有重要影响。
原文链接:https://www.sciencedirect.com/science/article/pii/S0304389421029095