番茄果实营养丰富,富含胡萝卜素、有机酸、维生素C等,是人们膳食营养摄入的主要来源之一。然而采后番茄果实常常失水、软化腐烂变质,对果实产业造成极大的经济损失。研究番茄维生素C生物合成和果实软化的调控机制,探索提高果实维生素C含量和提高耐储性,延长货架期新方法和技术,对番茄果实品质改良和果实采后产业都具有重要的基础理论和产业价值。
近日,英国上市公司官网365邓伟教授课题组在国际著名学术期刊Plant Biotechnology Journal(2021年即时影响因子12.165)上发表了题为“Control of Fruit Softening and Ascorbic Acid Accumulation by Manipulation of SlIMP3 in Tomato”的研究文章。该文章鉴定了一个双功能酶SlIMP3,体外酶活实验证明SlIMP3同时具有L-半乳糖 1-磷酸和D-肌醇3磷酸催化活性。超表达SlIMP3基因后,番茄各个组织中的维生素C含量和果实中的肌醇含量显著增加,而抑制SlIMP3基因表达后,番茄维生素C含量显著减少,但果实中的肌醇含量未发生显著变化。
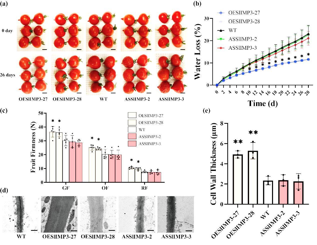
进一步研究发现,超表达SlIMP3基因番茄果实的耐储性显著提高,果实硬度和细胞壁厚度也显著增加。此外,超表达SlIMP3能够显著提高番茄果实对于灰霉菌的抵抗能力。而抑制SlIMP3基因表达后,番茄果实的耐储性、果实硬度、细胞壁厚度和抗病性与对照相比没有发生显著变化。外源喷施肌醇同样能够提高番茄果实的耐储性和细胞壁厚度。文章作者除了采用Micro-tom番茄品种进行研究外,也在Ailsa Craig番茄品种中超表达SlIMP3基因,也获得了增加细胞壁厚度和提高耐储性的表型。

图1. SlIMP3调控番茄果实的耐储性和细胞壁厚度
最后,在Ailsa Craig番茄中过表达维生素C合成基因SlDHAR后,文章发现提高维生素C含量并不能增加细胞壁的厚度,提高番茄果实的耐储性,文章证明了提高维生素C含量并不能提高果实耐储性,SlIMP3主要通过调控肌醇合成来影响番茄果实细胞壁的形成和耐储性。综上所述,文章开发出了一种同时提高番茄果实维生素C含量和果实耐储性的新方法,为果实品质改良和采后减损提供了新的方法途径。
英国上市公司官网365博士研究生郑先喆和苑瑜瑾为文章共同第一作者,英国上市公司官网365邓伟教授为通讯作者。英国上市公司官网365李正国教授、中国农业大学朱本忠教授、美国加州大学戴维斯分校Louise Ferguson教授,美国俄克拉荷马州立大学张璐教授也对文章研究工作做出了贡献。该项目得到国家自然科学基金、重庆市技术创新与应用开发项目、四川省天府学者项目和中央高校研究生科研创新项目的资助。
原文链接:https://doi.org/10.1111/pbi.13804